2023年9月29日,浙江大学胡海岚团队在Neuron 在线揭橥题为“Stress relief as a natural resilience mechanism against depression-like behaviors”的研究论文,该研究发如今慢性应激小鼠中,身体压力的缓解水平与个别对抑郁样行为的恢复能力亲切相关。
值得注重的是,阻断压力释放会导致雷同抑郁行为的懦弱性,而在压力后不久供应的天然奖励(如蔗糖和巧克力的天然奖赏)则会促进恢复力。应激缓解是由与奖励相关的中边缘多巴胺神经元介导的,在应激完结后,这些神经元示意出长达一分钟的持续激活。回路方面,激活或按捺腹侧被盖区粗俗电路在短暂缓解时代双向调节抑郁恢复。这些究竟揭示了应激缓解在抑郁恢复中的进化功能,并确定了介导这种感化的神经基质。情绪的一个迷人的特点是,积极和消极的状况能够交错在一路,亲切互动。稀奇弗成思议的是,强烈的情绪状况竣事后往往会显现相反的情绪状况。固然从物质诱导的愉悦情绪中发生的厌恶戒断状况已经被普遍研究过,但相反的现象,即在负面刺激竣事后的食欲状况—所谓的“缓解”—却很少被索求。缓解的正效价已在果蝇、啮齿动物和人类身上获得证实。行使缓解的食欲状况,研究人员竖立了缓解进修范式,将压力、威胁或疼痛的竣事/漏掉与线索关联起来,以增强行为。药理学和比来的神经回路研究表明,多巴胺(DA)系统是激活的,而且是基于缓解的进修所必需的。然而,尽管缓解进修取得了进展,关于压力缓解自己的几个根基问题仍未获得解答:DA神经元及其粗俗投射若何编码压力缓解,以及在什么时间标准上?解脱状况的进化目的是什么?这种积极的情绪状况能被用来匹敌精神疾病,好比抑郁症吗?众所周知,压力会激发一些人的抑郁,但也会激发另一些人的恢复能力。这种压力恢复能力的个别差别的神经生物学根蒂已被证实是一系列积极的应对过程。比来的研究揭示了多个层面的恢复机制,包罗表观遗传调节、神经元运动和神经发生。在神经回路水平,腹侧被盖区(VTA) DA回路在调节弹性中的因果感化被强调。压力懈弛解之间的内涵对立提出了一种有趣的或者性,即缓解能够抵消压力的有害影响,在压力恢复能力中施展感化。然而,这种或者性还没有经由实验磨练。为认识决这些问题,作者采用钙光度法以及电生理和光遗传学手艺来索求应激缓解在抑郁症恢复能力中的感化。该研究供应了小鼠应激缓解的可扩展测量,并确定了其食欲价和瞬态时间窗。值得注重的是,作者发现压力缓解的水平与慢性应激小鼠对抑郁样行为的恢复水平呈正相关。纤维光度法和体内光遗传学把持表明,应激缓解使伏隔核外侧壳(NAcLat)和背内侧壳(dNAcMed)的零丁伏隔中脑DA投射,以防止分歧方面的抑郁样表型。经由阻断或增强压力释放,可以促进或防止雷同抑郁的行为。总的来说,该研究表明,压力缓解是一种匹敌抑郁的天然恢复机制,即经由天然奖励来增加压力缓解的积极效价,以预防抑郁症。https://www.cell.com/neuron/fulltext/S0896-6273(23)00668-2
揭橥于《神经元》(Neuron)期刊的最新论文中,浙江大学胡海岚传授研究团队对其背后的神经机制开展了深入研究,揭示认识脱快感或者是一种自然抗抑郁的韧性机制,它让我们的心里变得壮大,不会随意被负面情绪打败。研究指出,增加解脱快感可促进个别的抗抑郁水平,是以有望带来预防、早期干涉抑郁症的全新策略。

人们很早就视察到,一种强烈情绪的竣事时,会天然伴生另一种相反的情绪。上世纪70年月,心理学家Richard Solomon提出“念头的对立过程理论”(opponent-process theory of motivation),认为对立的情绪体验过程将促进人形成新的念头行为。
我们知道,多巴胺奖赏系统在感情、奖赏等生理性为中至关主要。当我们面临历久的压力时,编码奖赏的多巴胺神经元运动持续受到按捺。一旦压力竣事,多巴胺系统在解脱快感中被从新激活。对于如许的解脱快感,仍有一系列问题有待解决。例如,多巴胺神经元与粗俗投射若何编码解脱快感,这个过程需要多长时间?解脱快感起到了如何的感化?最后,在我们懂得了这种积极的情绪状况之后,可否为抑郁症等精神障碍的治疗找到新的思路?
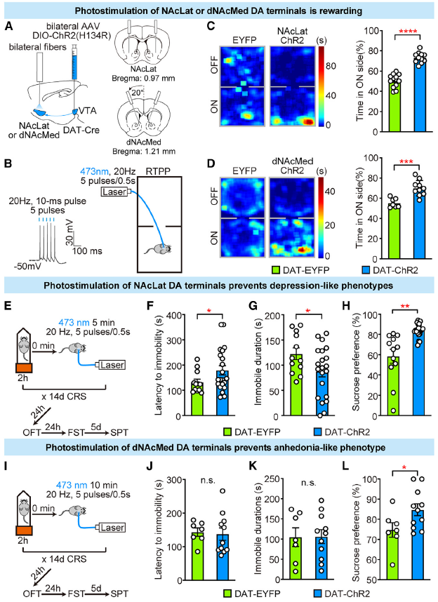
为了捕获大脑中的解脱快感,研究团队设计了一项小鼠“选房”实验。他们首先将小鼠禁闭在狭小的玻璃管道中长达数小时,使得小鼠处在疼痛的历久压力之中。竣事禁闭后,研究人员立刻将“重见天日”的小鼠转移到两个房间中的一间进行“放风”。随后,研究团队让小鼠在这两个房间中进行自由选择。若是没有此前的履历,小鼠对两个房间的选择应该是随机的;但若是小鼠在个中一个房间中有过愉悦的体验,那么它就会更倾向于这个空间。行使如许的前提性位置偏好行为范式,研究团队能够凭据小鼠选择“放风”房间的概率和停留时长,来定量判断小鼠解脱快感的强度。实验究竟显露,大部门小鼠都示意出解脱快感,但反映出的强度却各不沟通。在后续实验中,解脱快感强度越高的小鼠,显现抑郁样行为的概率就越低。另一组实验表明,药物阻断小鼠发生解脱快感,将促进小鼠显现抑郁样行为;而增加解脱快感则能有效预防抑郁样行为的发生。▲解脱快感能唤起奖赏效应(图片起原:参考资料[1])“我们从相关性、需要性和充裕性等方面为解脱快感的生理意义供应了证据,”胡海岚传授认为,“解脱快感或者是一种天然选择的自然抗抑郁机制。” 它供应了心理上的缓冲,阻止负面情绪进一步累积为心理创伤。明确了“解脱快感”和“心理韧性”之间的因果关系后,研究团队使用光纤光度在体记录钙离子旌旗,同时借助电生理和光遗传学手段,进一步揭开认识脱快感抗击抑郁的神经机制。作为多巴胺奖赏系统的主要部门,腹侧被盖区(VTA)是多巴胺神经元最富集的脑区。研究团队经由对钙旌旗的测定发现,解脱快感能持续激活VTA中的多巴胺神经元(VTA-DA)长达5分钟,远远跨越以往研究中VTA-DA神经元在奖赏进修过程中的秒级激活。随后的实验证实,在单个神经元层面,VTA-DA神经元的持续激活同样成立。接下来,研究团队索求了VTA-DA神经元的粗俗投射。此前的研究已经发现,VTA-DA神经元在编码奖赏与厌罪行为时具有功能特异性,反映出分歧的粗俗投射。个中,投射至伏隔核背内侧壳(dNAcMed)和伏隔核外侧壳(NAcLat)的多巴胺神经元高度介入奖赏处理过程。基于以上信息,研究团队离别测定了NAcLat和dNAcMed中的多巴胺神经元运动。究竟,这两类多巴胺神经元亚群在小鼠竣事禁闭时都获得了激活,以分歧的脚色配合编码认识脱快感。个中,VTA-dNAcMed DA神经元被解脱快感持续激活长达9分钟,特异性预防快感缺失;VTA-NAcLat DA神经元则被解脱快感短暂激活6秒,特异性预防行为绝望。这些发现配合描画了编码解脱快感的DA亚群神经环路机制。▲激活NAcLat与dNAcMed的多巴胺神经元能按捺抑郁样症状(图片起原:参考资料[1])下一个值得索求的问题是,是什么样的神经机制导致了压力事后长达数分钟的VTA-DA神经元激活。论文指出,VTA-DA神经元的自身性质、上游兴奋性或按捺性输入以及多种神经肽,是3个或者的机制,具体注释还需要进一步的研究剖析。▲解脱快感的生理意义及其神经环路机制(图片起原:参考资料[1])大脑“制造”解脱快感用以塑造心理韧性的机制,促使研究团队进一步思虑:若何斥地基于解脱快感的自然预防抑郁策略。“在蒙受压力之后实时赐与自然奖赏,或许可以经由增加解脱快感进而增加对抑郁症的韧性、预防慢性压力激发的抑郁样行为。”胡海岚传授说。为了磨练行为策略匡助抵当抑郁的结果与最佳时间局限,接下来研究团队在小鼠竣事束缚压力后的分歧时间赐与蔗糖和巧克力的自然奖赏,发现只要奖赏发生在压力竣事后的2小时内,都是有效预防发生抑郁样行为的最佳时间窗口。值得一提的是,2小时的窗口远远跨越了此前实验中不足10分钟的VTA-DA激活时间,研究团队指出,存在如斯大时间差别的一种或者性是,外界干涉的有效时间窗口比内源性解脱快感机制更长。 “小时级其余时间窗远远长于解脱快感的时间窗,提醒外源性的奖赏供给耽误了内源性解脱快感的时间窗,使得该策略具有更强的可把持性。”论文第一作者董一言介绍。压力过大记得实时“吃糖”——这种无创、不依靠于药物的行为干涉策略,在动物实验中证实了有效性,也为人类预防和早期干涉抑郁症供应了可行的思路。胡海岚传授说:“考虑到人类世界中娱乐体式的多样性和个性化,在平常生活中的压力竣事后,我们能够实时进行个性化的娱乐放松,达到雷同于小鼠吃糖的奖励结果。”浙江大学医学院脑科学与脑医学学院/教育部脑与脑机融合前沿科学中心(双脑中心)/脑机智能全国重点实验室/良渚实验室/新基石研究员胡海岚传授是本文的通信作者,博士生董一言为第一作者。此外浙江大学医学院巴德年班本科生李逸飞、双脑中心博士后向心宽、纽约大学博士后肖卓成等也在个中做出了主要进献。本研究还获得了上海科技大学胡霁传授、北京大学李毓龙传授和浙江大学李浩洪传授的鼎力支撑。该研究首要受科技立异2030重大项目、国度天然科学基金、广东省重点范畴研发规划、国度重点研发规划、上海高档研究院繁星科学基金、新基石科学基金等项目的帮助。[1] Dong et al., Stress relief as a natural resilience mechanism against depression-like behaviors. Cell (2023). DOI: 10.1016/j.neuron.2023.09.004
相关阅读:
糖是享受人生之九:糖不会导致儿童多动症
糖是享受人生之八:糖的30个优点
糖是享受人生之七:可乐可雄起!
糖是享受人生之六:糖和睾酮
糖是享受人生之五:精子活力源
糖是享受人生之四:食糖改善抑郁
糖是人生享受之三:压力山大思惟糖
糖是人生享受之二:为何糖无害
精制糖真的有毒吗?糖是享受人生之一
糖(含果糖的糖)的健康益处
糖的8大谣言
糖是长命窍门之七:每周24罐可乐
糖是长命窍门之六:最新研究揭秘
糖是长命窍门之五:惊人的事业!
【红烧】肉是长命窍门之一(糖之四)
糖是长命窍门之三
糖是长命窍门之二
糖是长命窍门之一



(长按上图识别..查察详情)
点击左下方阅读原文参考资料及谈论
查察AKP网及本文更新
本文不代表AKP概念

AKP健食天
健康 减脂 乏食 泛食 雷食
食物 低素 高素 可松 可酮
聊天 健身 正念 念书 视频
矢呼/小红薯/Bili:AKP健食天
菲薄:AKP-健食天