【基于主题教学的2023高考化学专题复习80讲】第35讲-碳硅铅及其化合物
致列位读者:因为公家号..改变了推送划定,若是想正常看到“化学之窗”的推送,需要人人在阅读后,在文末右下角点一下“在看”或许将公家号设为“星标”,我们每次的新文章才会第一时间显现在您的订阅列内外,人海茫茫,不想和人人错过,感激您一如既往的支撑!
化学之窗-全国高中化学领军公家号
内容
基于主题教授的2023高考化学专题复习80讲系列讲座,由国内32名一线名师历时三个月,倾情打造。是高考纵贯车精品课程推出的又一力作。本讲座共有9个主题系列,80个重点专题。为了使确定的专题加倍科学合理,高考纵贯车精品课程团队研究了比来10年的高测验题,运用大数据的根基道理,统计剖析出高考的主要考点、考向和主要题型,再连系《通俗高中课程尺度-化学》和《中国高考评价系统》的具体要求,最终确定了80个重点专题。
系列讲座涵盖了高考复习的整体要求,既有以常识系统为焦点的根基专题,也有切近高考的拓展性专题,更有以高考主要题型为焦点的难点冲破专题。这80个专题,着眼于高考,容身于实战,既能用于一轮复习,又兼顾了二轮复习,复习时人人能够选择性地使用。
本课程创作过程中,讲师团队精心建造了课件PPT、学案Word版、演习Word版,教好地施展了高考复习的根基要求,为列位教师供应了高考复习的经典案例。这些资料,能够很好地为教师们实施有效的复习供应匡助。如斯系统的课程资料,你还等什么?
点击下面的海报,长按识别..,起头预订吧!
本讲座的每个专题都包罗常识重构、重温经典、模型建构、名师导学四个栏目。
常识重构:以脑筋导图、价类二维图、表格等形式,对相关常识做系统建构,梳懂得决本专题内容所需的必备常识,是夯实根蒂的主要环节。
重温经典:精选积年的高测验题,对试题的立意、情境、设问进行解析,并对问题做仔细的讲解。
模型建构:经由对高考真题的进修,构建解题的脑筋模型和方式模型。充裕成长学生的证据推理与模型认知的焦点素养。
名师导学:教师高高在上,对教与学提出有针对性的具体指导定见。
以下是购置须知,请人人务必细心看好再下单:
(1)小我权益:本次购置,你将获得80个专题的课件PPT、学案Word版和演习Word版,共240个文件。下单后即可下载悉数课程资料,同时获得80讲视频的旁观权限。
(2)资料下载方式:购置后,进入课程页面,能够在页面详情下的“相关资料下载”处,下载文档,里面有资料下载的百度网盘链接。若是不会下载,请添加客服微信:44709470
资料版权所有,流传必究!
本讲座视频支撑回放,不限次数,有效期1年以上。请郑重下单,下单后不支撑退货退款。使用微信扫描付费,下次看视频还需要用这个微信扫码或识别..看视频。
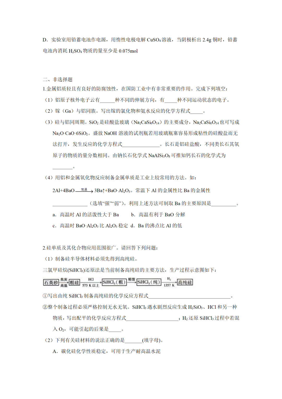
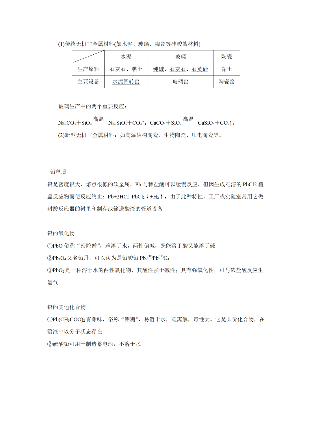
课件展示
学案展示
演习展示
化学高考纵贯车精品课程
新教材同步先修课讲座
点击图片,识别..认识详情,付费后即可下载配套资料。
1.教材同步讲座系列课程
| 必修1-2021版 | 必修2 |
| 化学回响道理 | 物质构造与性质 |
| 必修1-2023版 | 有机化学根蒂 |
2.化学教授疑难问题解析系列讲座
| 物质构造疑难解析 专题18讲 | 化学回响道理疑难 解析专题12讲 |
3.一轮复习系列课程
高考一轮复习专用,基于主题教授的2023高考化学专题复习80讲,经典中的经典,全网极具优势的课程资源。化学高考纵贯车,打造精品教授案例!
一向被模拟,从未被超越。
4.高中化学二轮复习系列讲座
| 2021新高考化学 专题20讲 | 2022新高考二轮 重点专题30讲 |
5.高考化学试题评析及教授启迪系列讲座
| 2020年 | 2021年 |
| 2022年 | 2022年 |
7.考前最后一课系列讲座课程
| 2021年 | 2022年 |
| 2023年 |
8.高中化学开学第一课
| 2023年 |
9.冲破高考压轴题系列
| 有机化学根蒂专题冲破 |
一轮二轮三轮精品Word版
化学之窗——高中化学领军公家号
1.化学之窗2018全国优质课大赛获奖说播课视频展播大全
2.每日一题——高考真题专项讲练大全
3.名师精品:二轮复习题型冲破(视频+word版34讲)
后台复原要害字:
✔复原“hxzc01”:查察必修1、必修2的微课视频;
✔复原“hxzc02”:查察道理、构造、有机的微课视频;
✔复原“hxzc03”:一轮复习、二轮复习的微课视频;
✔复原“hxzc04”:收看出色科普视频,教授好素材;
✔复原“hxzc05”:高清实验视频+动画模拟1000个;
✔复原“大礼包”:获得化学之窗粉丝..资料大礼包,大礼包包罗:高中化学电子版教材,学案,配套演习,配套课件,配套高清化学实验,一轮、二轮复习课件,配套演习,各类图书Word版,各类优质课、说课的说课稿,视频,积年高测验题等。
大礼包会不按期更新,迎接人人经常光顾。
点击文末的“阅读原文”,获得精品课程视频和课程资料。
若是您是一位精良的高中学生,请到场全国高中生化学大联盟:(QQ群1:208255867;QQ群2:1032125244)。加群请注明“高中化学新六合”二字。
(分享、点赞、在看)
更多精品内容,迎接点击【阅读原文】
支付宝扫一扫
微信扫一扫